BrassClaw Posted March 2, 2016 Share Posted March 2, 2016 (edited) Hey Bolter and Chainsword Community So this thread will be about the Crimson Butchers (Khorne Daemonkin Army) and The Bloody Greys(Traitor Guard) fluff, if you want to check out my model WIP thread please check my signature. 2016/03/09 Leadership Chart Crimson Butchers Icon: http://i1331.photobucket.com/albums/w597/brassclaw/681a0378-42f7-465e-ac21-8a35387ae997_zpsevqe7oqe.png Crimson Butchers Colour Scheme: http://i1331.photobucket.com/albums/w597/brassclaw/csm.php_zpsk26bn00t.jpg Bloody Greys Icon http://i1331.photobucket.com/albums/w597/brassclaw/ea161129-420a-484c-bfa1-bb2760e7dcb8_zpsj4jnfhl4.png Bloody Greys Colour Scheme http://i1331.photobucket.com/albums/w597/brassclaw/imperialguard_zpsjfv29oxm.jpg Crimson Butchers and Bloody Greys Timeline Pre-heresy: Arnogar Rull serves under the Worldeaters in the 24th assault company, and rose to the rank of captain. Horus Heresy: Arnogar Rull and the 24th helped out carry out atrocities throughout the Horus Heresy including the Isstvan V massacre, the purge of Nuceria and the Siege of Terra. Post Heresy: When fleeing to the eye of terror, there ship the Gladius of Vengeance, was damaged by pursuing forces and the ship was lost in the warp The Ship then remerges from the warp, 8,000 years in the future. The Warband then lands Jager system which boarders the Segmentum Obscrus and Segmentum Pacificus. Arnogar and the survivors made planet fall on Jager Prime an Industrial world. Not expecting an attack, the forces are overwhelmed by the attackers. He then repurposes the world to build weapons and gear for the warband. 30,000 are killed and the remaining 20,000 are enslaved. Arnogar leads his warband to Jager II an Agri-world; He commands that the world be purge of life. 100,000 souls are hack to bits by the warband. The warband renamed themselves the Crimson Butchers. Arnogar is given the title “The Red King” The warband “The Rippers” challenges the Crimson Butchers for the Jager system. Arnogar Rull kills the commanding warlord in single combat after 21 days of continuous fighting. The Rippers are absorbed into the warband. In the neighbouring system of Demagar, A Khorne cult starts to form in the local populous. They call themselves the Blood Fiends of Demagar. Arnogar Rull makes a pact with the bloodthister Kraagarr Gorehowler. Arnogar is gifted the Juggernaught Banefang The Crimson Butchers with help from daemonic forces and the Blood Fiends of Demagar, take Demagar in a 2 year long siege. Arnogar Rull seeks out the Iron Warriors for the construction of a Lord of Skulls and other daemon engines. He finds a willing Cpt. Deion Thraxon to aid him in this task but at a price. Thraxon tasks the Crimson Butchers to aid his Iron Warriors to destroy an Imperial Fist taskforce in the Kaonus sector. The two are successful at driving out the Imperial Fists in a 5 year bloody campaign. The Iron Warriors claim the sector, and construction on the daemon engines begins Meanwhile, Gul Dumir a commander in the Blood Pact, had been successful raiding the Sabbat Worlds, but the winds were starting to turn. He had White Scars nipping at his kneels. It was time to leave the Sabbat World and head for greener pastures. Gul Dumir takes his remaining force and heads towards Segmentum Obscrus. Gul Dumir and his Bloody Greys enter the Jager system. The Blood Greys see the prize of Jager Prime and attack the Crimson Butchers. Both the forces are equally match and the fighting is bitter and hard for both sides. The fighting is interrupted by the Silver Guard task force that had been chasing the Bloody Greys from the Sabbat Worlds. Facing defeat at the hands of the Silver Guard, Gul Dumir and Arnogar Rull make peace and face the Silver Guard as a united front. They route the taskforce with their combined arms. Arnogar Rull sees promise in the Blood Greys. He demands that Gul Dumir ben the knee and swear fidelity or continue to battle for Jager Prime. Gul Dumir, knowns that sees been outmatched. He bens the knee, see that it’s better to be alive and raiding than dead. With the alliance made, the warband seek out combat in the Vraks system. Gul Dumir and Arnogar Rull meet with Skulltaker warlord Zhufor. The men agree that the Crimson Butchers and the Bloody Greys will raid the trade routes and neighbouring systems in exchange for Vraksian militia men, Ogryn berserkers and the large amount of the combat drug Onslaught. During their raids, the Crimson Butchers encounter the Freeblade Autontius Titus, he is capture, torture and force to eat the flesh of humans, he is then possessed by a daemon and is reborn as the Hell Knight. The Crimson Butchers and the Iron Warriors join forces again to destroy the Slaaneshi warband Fulgrim Chosen. Arnogar Rull takes on one of Deion Thraxon’s top lieutenants Chenron Forgebreaker as Dark Mechanicus advisor. Chenron also brings with him the Obliterator cult The Bloody Oblivion --------------------------------------------------------------------------------------------------------------------------------------------- So the timeline is very WIP and is the first draft. I'm still not settle with some pieces of it. The starting bits and especially the 8000 year time jump is a bit jarring. But filling that amount of time is hard without saying they just sit around for thousand of years. I guess I could make another origin point like Zhufor, but i don't know. If you have any question, comments or suggestions please feel free to post. Edited March 10, 2016 by BrassClaw Link to comment https://bolterandchainsword.com/topic/319913-crimson-butchersbloody-greys/ Share on other sites More sharing options...
BrassClaw Posted March 9, 2016 Author Share Posted March 9, 2016 So a little update:*Bloody Greys get there Icon and colour scheme added. Might change the Icon a bit, but i like the "hand holding a bloody knife" icon*Arnogar Hersey actions are updated, hes in more stuff*Arnogar Juggernaught gets a name Banefang*Added some Iron Warrior ally action. I'm thinking about getting a Warp Smith and My buddy plays Iron Warriors. So i thought it would be neat to link our warbands together.Stuff for the Future:*Combat Assets,Organzation and Combat Doctrine for both the Crimson Butchers and the Bloody Greys*Thinking about doing a narrative story featuring Arnogar Rull battling a Librarian (Dark Angels?). It would be the first time doing a more narrative story rather than just a timeline/historical fluff piece*Some homemade character rules for Arnogar Rull, Gul Dumir, Kraagarr Gorehowler*Some homemade formations rules for the Crimson Butchers and the Blood Greys Link to comment https://bolterandchainsword.com/topic/319913-crimson-butchersbloody-greys/#findComment-4331369 Share on other sites More sharing options...
Olis Posted March 10, 2016 Share Posted March 10, 2016 If you're going for a homegrown narrative, I would suggest not referencing anything to do with Vraks or the Sabbat Worlds - which, incidentally, are a very fair distance from each other and decades apart in terms of being active warzones. Not that I'm saying it's impossible for your guys to be at both places at the right times but it's a bit too... coincidental. Also, these count as name drops (as does the Silver Guard) - using these places introduces a crutch with which your narrative is holding itself up on. While I would say the Iron Warriors technically are a name drop, it's your buddy's army. Link to comment https://bolterandchainsword.com/topic/319913-crimson-butchersbloody-greys/#findComment-4331379 Share on other sites More sharing options...
BrassClaw Posted March 10, 2016 Author Share Posted March 10, 2016 If you're going for a homegrown narrative, I would suggest not referencing anything to do with Vraks or the Sabbat Worlds - which, incidentally, are a very fair distance from each other and decades apart in terms of being active warzones. Not that I'm saying it's impossible for your guys to be at both places at the right times but it's a bit too... coincidental. Also, these count as name drops (as does the Silver Guard) - using these places introduces a crutch with which your narrative is holding itself up on. While I would say the Iron Warriors technically are a name drop, it's your buddy's army. Ah Ok I get what you're saying. I want my Bloody Greys to speak of the Blood Pact tones because they are equip like a Blood pact regiment (lots of armour, highly organized, not your typical Khorne-ish guard warband). So that's was my reasoning for my Sabbat Worlds reference. Now things started to go south in that region in 600.M41, lets say my "Blood Pact-like" force enjoys 40 years of bloodshed in the outer rim of the Sabbat worlds before parting ways. Maybe the rise of the Blood Pact push them out? Maybe something else, but that would make 163 years to run in with my Crimson Butchers, make nice with him, and join raiding outside worlds during the Vraks Siege. Does that sounds like enough time? (legit asking, no sarcasm) That would mean dropping the Sliver Guard and the White Scars from the fluff, which i'm cool with. But I need a enemy for these to group to bond over. Maybe some Xenos? Necrons, Tyranids and Tau are rules out due to there location and time of discovery. I'm leading on Orks, something like The Bloody Greys and The Crimson Butchers are fighting over the Jager system, and Space Hulk crashes into Jager Prime and its covered in Orks, the two force choose to unite and wipe out the Orks. Sounds good? Link to comment https://bolterandchainsword.com/topic/319913-crimson-butchersbloody-greys/#findComment-4331583 Share on other sites More sharing options...
Olis Posted March 10, 2016 Share Posted March 10, 2016 I want my Bloody Greys to speak of the Blood Pact tones because they are equip like a Blood pact regiment (lots of armour, highly organized, not your typical Khorne-ish guard warband). So that's was my reasoning for my Sabbat Worlds reference. Now things started to go south in that region in 600.M41, lets say my "Blood Pact-like" force enjoys 40 years of bloodshed in the outer rim of the Sabbat worlds before parting ways. Maybe the rise of the Blood Pact push them out? Maybe something else, but that would make 163 years to run in with my Crimson Butchers, make nice with him, and join raiding outside worlds during the Vraks Siege. Does that sounds like enough time? (legit asking, no sarcasm) The Blood Pact are probably not the first or last Khorne dedicated warband of mortal troops to not go completely frothy - I would suggest that, while you model your guys on their example, that you explore how the Bloody Greys break away from the Imperium (if they even began as an Imperial formation to begin with). If you cease the direct relationship with the Blood Pact in the narrative, then that frees up the Bloody Greys to be around at the time the Crimson Butchers translate from the warp without any of them having lived overly long (which is one of my main concerns for your mortal force). 163 years is too much of a gap, I think, for the Bloody Greys to exist without being a part of a petty empire or a warband (outside of extenuating circumstances). That would mean dropping the Sliver Guard and the White Scars from the fluff, which i'm cool with. But I need a enemy for these to group to bond over. Maybe some Xenos? Necrons, Tyranids and Tau are rules out due to there location and time of discovery. I'm leading on Orks, something like The Bloody Greys and The Crimson Butchers are fighting over the Jager system, and Space Hulk crashes into Jager Prime and its covered in Orks, the two force choose to unite and wipe out the Orks. You don't need to go directly to Xenos when you drop the named Chapters from your tract. You could be more vague and merely mention space marines or you could spirit up a Chapter out of the blue for your own purposes. You don't need an IA to do it - just make up a name you like and use it. That said, if you really wish to change the enemy to a Xenos species then you could do worse than Orks. Link to comment https://bolterandchainsword.com/topic/319913-crimson-butchersbloody-greys/#findComment-4331669 Share on other sites More sharing options...
BrassClaw Posted March 10, 2016 Author Share Posted March 10, 2016 (edited) Here are my purposed changes: Meanwhile, Gul Dumir an Inquisitor of the Ordo Malleus and a task force from Astra Militarum regiment The Grey Regulars were sent out to investigate a blood cult that had been slowly expanding near the boarders of Segmentum Obscrus and Segmentum Pacificus. Gul Dumir and the Grey Regulars would find themselves caught up in a warp storm and stranded on an unknown desert planet. Gul Dumir would find a Xenos temple from what appeared to be from a long dead civilization. A spring seems to flow from within the temple, and with supplies running dangerously low, Gul Dumir drank from the spring. The spring was tainted by a heart of a long dead bloodthister. Dumir would then murder the command of the Grey Regulars and make the remaining troopers to drink from the spring, corrupting them all. A rescue mission was sent out to find the lost task force. The Grey Regulars rescue mission would find themselves caught off guard when they are attack by task force aided by bloodletter daemons. Gul Dumir would take over the Dauntless Class Cruiser Apocalypse Imminent, force the survivors to drink from the well and rename the regiment the Bloody Greys. They would then raid the sectors and a barbarous campaign. Gul Dumir and his Bloody Greys enter the Jager system. The Blood Greys see the prize of Jager Prime and attack the Crimson Butchers. Both the forces are equally match and the fighting is bitter and hard for both sides. The fighting is interrupted by the arrival of a Space Hulk and Ork Warboss Togtak Helltrashah crashing into Jager Prime. Facing defeat at the hands of the orks, Gul Dumir and Arnogar Rull make peace and face the Warboss as a united front. They wipeout the orks with their combined arms. Arnogar Rull sees promise in the Blood Greys. He demands that Gul Dumir ben the knee and swear fidelity or continue to battle for Jager Prime. Gul Dumir, and his forces suffer heavy losses at the hands of the orks knowns that sees been outmatched. He bens the knee, see that it’s better to be alive and raiding than dead. ----------------------------------------------------------------------------------------------------------------------------------------------------------- So Gul Dumir is now an rogue inquisitor (I use and inquisitor model for him anyways) after visiting a temple. I also swap out the Sliver Guard for Orks. Any comments or questions? Edited March 10, 2016 by BrassClaw Link to comment https://bolterandchainsword.com/topic/319913-crimson-butchersbloody-greys/#findComment-4332332 Share on other sites More sharing options...
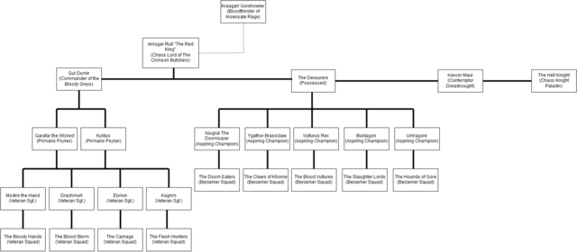
BrassClaw Posted March 17, 2016 Author Share Posted March 17, 2016 (edited) The New starting page ----------------------------------------------------------------------------------------------------------------------------------------------------------------- Warband Name: The Crimson Butchers/ The Bloody Greys Origin: Worldeaters Primary/ The Grey Regulars Colours: Red, Gold and Black/ Red, Grey and Black Home World: Unknown Location: Jager system and Demagar System (Segmentum Obscrus and Segmentum Pacificus boarder) Battle Cry: Blood for the Blood God! Butcher them all! CRIMSON BUTCHERS ICON http://i1331.photobucket.com/albums/w597/brassclaw/681a0378-42f7-465e-ac21-8a35387ae997_zpsevqe7oqe.png CRIMSON BUTCHERS COLOURS http://i1331.photobucket.com/albums/w597/brassclaw/csm.php_zpsk26bn00t.jpg BLOODY GREYS ICON http://i1331.photobucket.com/albums/w597/brassclaw/ea161129-420a-484c-bfa1-bb2760e7dcb8_zpsj4jnfhl4.png BLOODY GREYS COLOURS http://i1331.photobucket.com/albums/w597/brassclaw/imperialguard_zpsjfv29oxm.jpg HISTORY/TIMELINE: Pre-heresy: Arnogar Rull serves under the Worldeaters in the 24th assault company, and rose to the rank of captain. Horus Heresy: Arnogar Rull and the 24th helped out carry out atrocities throughout the Horus Heresy including the Isstvan V massacre, the purge of Nuceria and the Siege of Terra. 024.M31: When fleeing to the eye of terror, there ship the Gladius of Vengeance, was damaged by pursuing forces and the ship was lost in the warp. 080.M39: A Warp storm forms over the Segmentum Obscrus and Segmentum Pacificus boarder. Over 90 populated star systems of the Imperium are affected; the warp storm is named The Blood Veil. 088.M39: Gladius of Vengeance remerges from the warp, 8,000 years in the future. The Warband then lands Jager system which boarders the Segmentum Obscrus and Segmentum Pacificus lying within The Blood Veil. Arnogar and the survivors made planet fall on Jager Prime an Industrial world. Not expecting an attack, the forces are overwhelmed by the attackers. He then repurposes the world to build weapons and gear for the warband. 30,000 are killed and the remaining 20,000 are enslaved. 101.M39: Arnogar leads his warband to Jager II an Agri-world; He commands that the world be purge of life. 100,000 souls are hack to bits by the warband. The warband renamed themselves the Crimson Butchers. Arnogar is given the title “The Red King”. 110-600.M39: The Crimson Butchers continues to raid the worlds dwell in and around The Blood Veil. Populations are either enslaved or put to the torch. 725.M39: The warband “The Rippers” challenges the Crimson Butchers for the Jager system. Arnogar Rull kills the commanding warlord in single combat after 21 hours of continuous fighting. The Rippers are absorbed into the warband. 309.M40: Arnogar Rull claims the Axe of Annihilation on the Daemon World Helcright. 853.M40: In the neighbouring system of Demagar, A Khorne cult starts to form in the local populous. They call themselves the Blood Fiends of Demagar. 988.M40 Arnogar Rull makes a pact with the bloodthister Kraagarr Gorehowler. Arnogar is gifted the Juggernaut Banefang 088-090.M41: The Crimson Butchers with help from daemonic forces and the Blood Fiends of Demagar, take Demagar in a 2 year long siege. 272-277.M41: Arnogar Rull seeks out the Iron Warriors for the construction of a Lord of Skulls and other daemon engines. He finds a willing Cpt. Deion Thraxon to aid him in this task but at a price. Thraxon tasks the Crimson Butchers to aid his Iron Warriors to destroy an Imperial Fist taskforce in the Kaonus sector. The two are successful at driving out the Imperial Fists in a 5 year bloody campaign. The Iron Warriors claim the Forge World Steel Breech and destabilized the sector. Construction on the daemon engines begins 750.M41: Gul Dumir an Inquisitor of the Ordo Malleus and a task force from Astra Militarum regiment The Grey Regulars were sent out to investigate a blood cult that had been slowly expanding near the boarders of Segmentum Obscrus and Segmentum Pacificus. Gul Dumir and the Grey Regulars would find themselves caught up in The Blood Veil and stranded on an unknown desert planet. 760.M41: Gul Dumir would find a Xenos temple from what appeared to be from a long dead civilization. A spring seems to flow from within the temple, and with supplies running dangerously low, Gul Dumir drank from the spring. The spring was tainted by a heart of a long dead bloodthister. Dumir would then murder the command of the Grey Regulars and make the remaining troopers to drink from the spring, corrupting them all. 774.M41: A rescue mission was sent out to find the lost task force. The Grey Regulars rescue mission would find themselves caught off guard when they are attack by task force aided by bloodletter daemons. Gul Dumir would take over the Dauntless Class Cruiser Apocalypse Imminent force the survivors to drink from the well and rename the regiment the Bloody Greys. They would then raid the sectors and a barbarous campaign. 788-793.M41: Gul Dumir and his Bloody Greys enter the Jager system. The Blood Greys see the prize of Jager Prime and attack the Crimson Butchers. Both the forces are equally match and the fighting is bitter and hard for both sides. The fighting is interrupted by the arrival of a Space Hulk and Ork Warboss Togtak Helltrashah crashing into Jager Prime. Facing defeat at the hands of the orks, Gul Dumir and Arnogar Rull make peace and face the Warboss as a united front. They wipeout the orks with their combined arms. Arnogar Rull sees promise in the Blood Greys. He demands that Gul Dumir ben the knee and swear fidelity or continue to battle for Jager Prime. Gul Dumir, and his forces suffer heavy losses at the hands of the orks knowns that sees been outmatched. He bens the knee, see that it’s better to be alive and raiding than dead. 800-830.M41: With the alliance made, the warband seek out combat in the Vraks system. Gul Dumir and Arnogar Rull meet with Skulltaker warlord Zhufor. The men agree that the Crimson Butchers and the Bloody Greys will raid the trade routes and neighbouring systems in exchange for Vraksian militia men, Ogryn berserkers and the large amount of the combat drug Onslaught. During their raids, the Crimson Butchers encounter the Freeblade Autontius Titus, he is capture, torture and forces to eat the flesh of humans, and he is then possessed by a daemon and is reborn as the Hell Knight. 901.M41:The Crimson Butchers and the Iron Warriors join forces again to destroy the Slaaneshi warband Fulgrim Chosen. Arnogar Rull takes on one of Deion Thraxon’s top lieutenants Chenron Forgebreaker as Dark Mechanicus advisor. Chenron also brings with him the Obliterator cult The Gore Beasts. COMBAT DOCTRINE: The Crimson Butchers and Bloody Greys have very similar approach to warfare. Both armies use a blitzkrieg style of combat using numerous amounts of armour formations to overwhelm defenders, although both use different equipment to implement this tactic. The Butchers use Soul Grinders, Forge Fiends and Heldrakes soften the enemy while Rhino APCs to deliver Khorne Berzerkers to the front lines and engage the enemy in hand to hand combat. Arnogar Rull has been using the “Rhino rush” tactic since before the Horus Hersey. The Greys use Chimeras APCs and Vendettas to claim objects while Leman Russes and Wyverns pound any counter attack that the enemy can muster. The obliterator cult, The Gore Beasts has been known to fight for both armies. The same can be true for the Blood Fiends of Demagar, a fanatical Khorne cult that is used mostly as cannon fodder and recruitment. During the siege of Vraks, Arnogar Rull acquired large amounts of the combat drug Onslaught. The combat drug is mostly used by members of the Blood Fiends but has been used forcible on enslaved ogryns to make ogryn berserkers to great effect. In larger conflicts both The Crimson Butchers and The Bloody Grey have super heavy armour at their disposal with a Lord of Skulls, The freeblade knight The Hell Knight and Shadow Swords in there armouries. ORGANIZATION: The Crimson Butchers, similar to other Khorne Daemonkin warbands, have a patron Kraagarr Gorehowler a Bloodthister of the sixth order. It is uncertain how long Gorehowler has been influencing Arnogar and the Crimson Butchers. Gorehowler has claim responsibility for bring the Gladius of Vengeance back into real space, although some claim that it was his influences that originally cause the ship to be lost. The Crimson Butchers are a collection of the original Worldeater 24th members and other smaller warbands in which they have either conquered or invited in. The requirements are simple to join the warband, you must worship Khorne (either directly or not) and pledge fealty to Arnogar Rull. In the Crimson Butchers weapons and supplies going to the strongest members and the lower ranking members picking up the scraps left behind. Challenges to authority are made via a ritual hand to hand combat to the death. This ritual combat is done with no weapons or armour. Each participant chooses a Blood Guard, a witness to the ritual to ensure that the fight is fair. Anyone can make a challenge to anyone else and the victor gains the loser equipment and titles. The Bloody Greys on the other hand still follow a standard chain of command with Gul Dumir as the commander. Members are a mix of the fallen Grey Regulars and Vraksian militia men as well as rouge pirates that have fallen to chaos. Equipment is handed out to the squad leader who distributes the gear to his guardsmen. Disobedience is usually handle by Gul Dumir himself or the commanding officer of that unit. No one dares challenge Dumir because of the backing of Arnogar Rull and the Crimson Butchers. The relationship between Arnogar and Dumir is one built as mutual dependence; both need other in different ways. Arnogar relies on Dumir for intelligence. Arnogar was a man lost for 8000 years and the galaxy has changed a lot since then. As a former agent of the Ordo Malleus, he has the intelligence to aid Arnogar in this new galaxy. Dumir needs Arnogar, not only because Arnogar and his Crimson Butchers are a superior fighting force but the fact that Arnogar gives Gul Dumir reign legitimacy. Without the alliance between the two warbands Gul Dumir command would most likely be challenged. The lost to take Jager Prime is more than enough case to dethrone Dumir. It’s the fact that Arnogar props up Dumir and Arnogar finds Dumir useful is how the relationship works. Some of the more glaring differences between the Crimson Butchers and the Bloody Greys are the use of psykers. The Bloody Grey employs psykers known as Daemon Mages. These are psykers that specifically specialized in the summoning of daemons. As the Greys operate more and more outside the Blood Veil and warp storm activity, they have recruited more and more of these types of psykers. The Crimson Butchers in opposing belief do not employ psykers at all and will sometimes activity hunt psykers in Khorne’s name. They are more reliant on their patron’s power and warp storm activity to bring daemons to the battle. The Daemon Mages and Arnogar more or less tolerated each other. NOTABLE CHARACTERS: Arnogar Rull- The Red King, Warlord of the Crimson Butchers Gul Dumir- Commander of the Bloody Greys Kraagarr Gorehowler- Bloodthister of the Sixth Order ASSETS: CRIMSON BUTCHERS Gladius of Vengeance- Slaughter-Class Cruiser 100 Adeptus Astartes 12 Rhinos 4 Soul Grinders 4 Heldrakes 2 Forge fiends 1 Contemptor Dreadnought 1 Chaos Relic Sicaran 1 Lord of Skulls 1 Chaos Knight Paladin BLOODY GREYS Apocalypse Imminent - Dauntless Class Cruiser 2000 Traitor Guardmen 300 Leman Russes (various patterns) 200 Chimeras 100 Wyverns 25 Vendettas 2 Shadow Swords AUXRILLAY FORCES 10000+ The Blood Fiends of Demagar 250 Ogryn Berserkers Chenron Forgebreaker ??? Cult of Bloody Oblivion (Obliterators) -------------------------------------------------------------------------------------------------------------------------------------------------------------- Stuff Added *Assets for the entire warband *Combat Doctrine for the entire warband *Blood Veil Warp storm in the history. My idea behind the Blood Veil is kind my own mini version of the Maelstrom. *Dates added to the timeline Stuff for the Future *Organization *Notable Characters *Narrative Story A: A Dark Angels Librarian and his retinue fight Ogryn Berserkers and encounter Arnogar Rull *Narrative Story B: Arnogar Rull quest for the Axe of Annihilation *Homegrown rules for Arnogar Rull, Gul Dumir and Kraagarr Gorehowler Edited March 30, 2016 by BrassClaw Link to comment https://bolterandchainsword.com/topic/319913-crimson-butchersbloody-greys/#findComment-4337991 Share on other sites More sharing options...
BrassClaw Posted March 24, 2016 Author Share Posted March 24, 2016 ADDED *Organization *Notable Characters STUFF TO ADD FOR THE FUTURE *Narrative Story A: A Dark Angels Librarian and his retinue fight Ogryn Berserkers and encounter Arnogar Rull *Narrative Story B: Arnogar Rull quest for the Axe of Annihilation *Narrative Story C: A Gul Dumir story *Homegrown rules for Arnogar Rull, Gul Dumir and Kraagarr Gorehowler Link to comment https://bolterandchainsword.com/topic/319913-crimson-butchersbloody-greys/#findComment-4345411 Share on other sites More sharing options...
Dosjetka Posted March 29, 2016 Share Posted March 29, 2016 Arnogar and the survivors made planet fall on Jager Prime an Industrial world. Not expecting an attack, the forces are overwhelmed by the attackers. He then repurposes the world to build weapons and gear for the warband. 30,000 are killed and the remaining 20,000 are enslaved. First point: having a Khorne warband arrive on a planet named "Jager" (jäger means "hunter" in German) comes across as you being a bit unoriginal. Perhaps it was unintentional but I'd suggest you find another name anyway. Secondly, having a population of only 50'000 on an industrial world seems a bit insufficient, to me. Unless that was only the human population and the rest is made up of servitors? If not, 50-500 million seems more realistic. 725.M39: The warband “The Rippers” challenges the Crimson Butchers for the Jager system. Arnogar Rull kills the commanding warlord in single combat after 21 days of continuous fighting. The Rippers are absorbed into the warband. I think that even the most bloodthirsty of Berzerkers would be utterly bored after watching two dudes duke it out for 504 hours. 12-48 hours is plenty of time. 272-277.M41: Arnogar Rull seeks out the Iron Warriors for the construction of a Lord of Skulls and other daemon engines. He finds a willing Cpt. Deion Thraxon to aid him in this task but at a price. Thraxon tasks the Crimson Butchers to aid his Iron Warriors to destroy an Imperial Fist taskforce in the Kaonus sector. The two are successful at driving out the Imperial Fists in a 5 year bloody campaign. The Iron Warriors claim the sector, and construction on the daemon engines begins. FYI, a sector is usually a huge area of space many light-years in size. Even with help, conquering a whole sector in 5-ish years seems a bit unrealistic. Perhaps the Iron Warriors were many and had help from a huge Traitor Guard regiment or something but there's no way a small warband could achieve that alone. On a more positive note, I love the name The Bloody Greys. Also, it's nice to see some Chaos presence down here in the Liber. :) Link to comment https://bolterandchainsword.com/topic/319913-crimson-butchersbloody-greys/#findComment-4348985 Share on other sites More sharing options...
BrassClaw Posted March 30, 2016 Author Share Posted March 30, 2016 Arnogar and the survivors made planet fall on Jager Prime an Industrial world. Not expecting an attack, the forces are overwhelmed by the attackers. He then repurposes the world to build weapons and gear for the warband. 30,000 are killed and the remaining 20,000 are enslaved. First point: having a Khorne warband arrive on a planet named "Jager" (jäger means "hunter" in German) comes across as you being a bit unoriginal. Perhaps it was unintentional but I'd suggest you find another name anyway. Secondly, having a population of only 50'000 on an industrial world seems a bit insufficient, to me. Unless that was only the human population and the rest is made up of servitors? If not, 50-500 million seems more realistic. 725.M39: The warband “The Rippers” challenges the Crimson Butchers for the Jager system. Arnogar Rull kills the commanding warlord in single combat after 21 days of continuous fighting. The Rippers are absorbed into the warband. I think that even the most bloodthirsty of Berzerkers would be utterly bored after watching two dudes duke it out for 504 hours. 12-48 hours is plenty of time. 272-277.M41: Arnogar Rull seeks out the Iron Warriors for the construction of a Lord of Skulls and other daemon engines. He finds a willing Cpt. Deion Thraxon to aid him in this task but at a price. Thraxon tasks the Crimson Butchers to aid his Iron Warriors to destroy an Imperial Fist taskforce in the Kaonus sector. The two are successful at driving out the Imperial Fists in a 5 year bloody campaign. The Iron Warriors claim the sector, and construction on the daemon engines begins. FYI, a sector is usually a huge area of space many light-years in size. Even with help, conquering a whole sector in 5-ish years seems a bit unrealistic. Perhaps the Iron Warriors were many and had help from a huge Traitor Guard regiment or something but there's no way a small warband could achieve that alone. On a more positive note, I love the name The Bloody Greys. Also, it's nice to see some Chaos presence down here in the Liber. Hey Dosjetka thanks for posting Point 1&2:So the name of the planet is something I'm not attached too, so i might change it. The reason why i wanted the planet population so low it that i want it to be a remote world. I guess i could of called it a mining colony or something to that effect instead. Point 3: Lol i think when i was thinking of that dateline, I changed the story from two warbands fighting it out to a one on one challenge and must of forgot to change the time scale. Will change days to hours. Point 4: Ah see your point, I will change to claim to destabilized I'm glad you like the name Link to comment https://bolterandchainsword.com/topic/319913-crimson-butchersbloody-greys/#findComment-4349637 Share on other sites More sharing options...
BrassClaw Posted April 13, 2016 Author Share Posted April 13, 2016 (edited) Short Story Idea: Fire and BloodPlot Synopsis: Avenging Lions (Dark angels Successor Chapter) task force is sent to investigate the remote promethium refinery to figure out why they aren't producing. When the taskforce enters the refinery they are attack by Bloody Greys Infantry. The task force defeats the traitor guard force but the Bloody Greys detonate promethium field. The massive explosion kills most of the taskforce; the only survivors are Librarian Leonaras Giencus and 4 tactical marines.The survivors must make their way to the space port to contact there ship. Along the way the group is attack by Orgyn Berserkers, the group takes casualties but defeats the Orgyns until Arnogar Rull shows up. Arnogar and Leonaras battle but Leonaras dies at the hands of Rull. Flash Fiction Idea: Work Plot synopsis: : Roxanna Ironheart of the Order of the Martyr’s Rose is captured by Bloody Greys and brought on board the ship the Apocalypse Imminent. Gul Dumir tortures Roxanna in order to break her and give up the location of her comrades. Edited April 21, 2016 by BrassClaw Link to comment https://bolterandchainsword.com/topic/319913-crimson-butchersbloody-greys/#findComment-4364405 Share on other sites More sharing options...
Recommended Posts
Create an account or sign in to comment
You need to be a member in order to leave a comment
Create an account
Sign up for a new account in our community. It's easy!
Register a new accountSign in
Already have an account? Sign in here.
Sign In Now